Do you remember the Audi R8 Surfacing video? The preview of how to model it in SolidWorks? If the fact that it wasn’t actually available then was enough to taunt you into joy-filled rage, you can wipe those frustrated tears. It’s here.
Daniel Lavoie has put the entire process together. 14 hours and 20 minutes of his SolidWorks surfacing knowledge. He’s got a little deal worked up for ya, and here on SolidSmack we have a link to it and 45 screen shots of what you’ll see after you get the DVD in your hand.
Here’s… the Deal
Yes, Daniel is selling the Tutorial. For the first week, till Tuesday, October 13th, he’s discounting it 51%… that’s more than 50%, which is slightly more than half off. Where do you get it? You can hit the sell page to be totally convince at the SolidWorks Audi R8 tutorial website.
Disclaimer: I’ve not done this tutorial yet or reviewed it. I’m really anxious to hear what some of you proficient in SolidWorks surfacing think of this, so if you’re a surfacing genius and would like to provide your thoughts or do a review of it, please contact me.
Disclosure: Yes, that link up there is an affiliate link. I’ll get 20% of the take if you click it and buy the tutorial. Thanks. But, if you don’t like clicking affiliate links or the idea of giving 20% to SolidSmack, you can go straight to the tutorial sell page.
But wait… there’s more
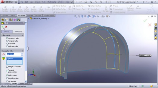
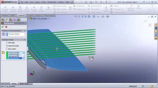
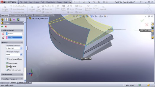
Screenshots. Images of the car being modeled in SolidWorks. 45 images to be exact. Click on any to enlarge and cycle through them all.














































